Block URL - Generic
This Playbook is part of the Common Playbooks Pack.#
Deprecated
Use 'Block URL - Generic v2' instead.
Deprecated. Use 'Block URL - Generic v2' instead.
Dependencies#
This playbook uses the following sub-playbooks, integrations, and scripts.
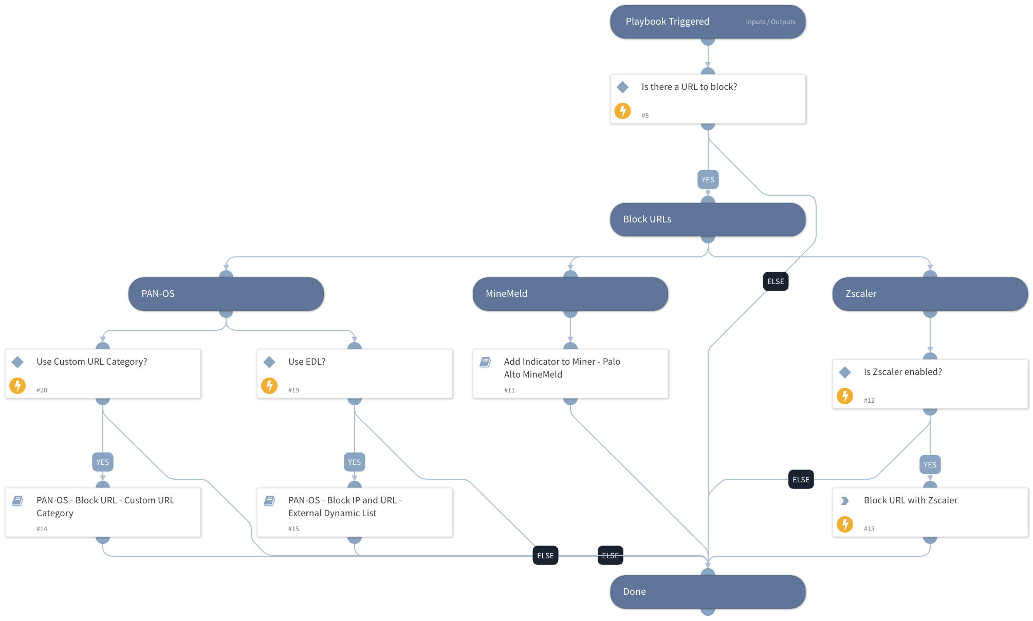
Sub-playbooks#
- PAN-OS - Block URL - Custom URL Category
- PAN-OS - Block IP and URL - External Dynamic List
- Add Indicator to Miner - Palo Alto MineMeld
Integrations#
This playbook does not use any integrations.
Scripts#
This playbook does not use any scripts.
Commands#
- zscaler-blacklist-url
Playbook Inputs#
| Name | Description | Default Value | Required |
|---|---|---|---|
| URLBlacklistMiner | The name of the URL block list Miner in Minemeld. | Optional | |
| URL | Array of malicious URLs to block. | Optional | |
| URLListName | URL list from the instance context with which to override the remote file. | Demisto Remediation - URL EDL | Optional |
| LogForwarding | Log Forwarding object name. | Optional | |
| EDLServerIP | EDL server IP address. | Optional | |
| AutoCommit | This input establishes whether to commit the configuration automatically. Yes - Commit automatically. No - Commit manually. | No | Optional |
| CustomURLCategory | Custom URL Category name. | Demisto Remediation - Malicious URLs | Optional |
| type | Custom URL category type. Insert "URL List"/ "Category Match". | Optional | |
| device-group | Device group for the Custom URL Category (Panorama instances). | Optional | |
| categories | The list of categories. Relevant from PAN-OS v9.x. | Optional |
Playbook Outputs#
There are no outputs for this playbook.
Playbook Image#
