Calculate Severity - Critical Assets v2
This Playbook is part of the Common Playbooks Pack.#
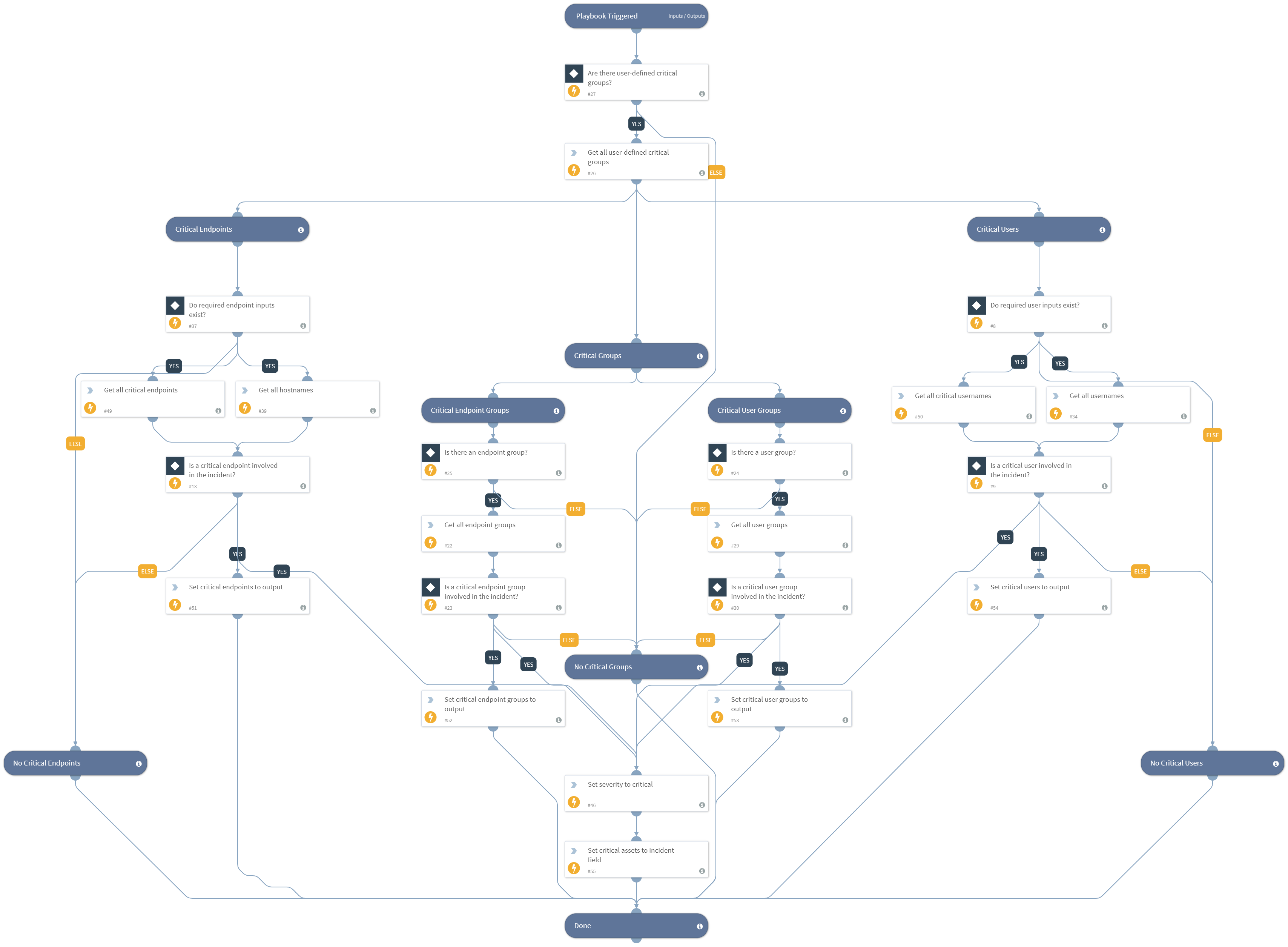
Determines if a critical assest is associated with the invesigation. The playbook returns a severity level of "Critical" if at least one critical asset is associated with the investigation.
Critical assets refer to: users, user groups, endpoints and endpoint groups.
Dependencies#
This playbook uses the following sub-playbooks, integrations, and scripts.
Sub-playbooks#
This playbook does not use any sub-playbooks.
Integrations#
This playbook does not use any integrations.
Scripts#
- PopulateCriticalAssets
- Set
Commands#
This playbook does not use any commands.
Playbook Inputs#
| Name | Description | Default Value | Source | Required |
|---|---|---|---|---|
| CriticalUsers | The CSV of critical users. | admin,administrator | - | Optional |
| CriticalEndpoints | The CSV of critical endpoints. | AdminPC | - | Optional |
| CriticalGroups | The CSV of DN names of critical AD groups. | Administrators, Domain Admins, Enterprise Admins, Schema Admins | - | Optional |
| Account | The user accounts to check against the critical lists. | None | Account | Optional |
| Endpoint | The endpoints to check against the CriticalEndpoints list. | None | Endpoint | Optional |
Playbook Outputs#
| Path | Description | Type |
|---|---|---|
| Severities.CriticalAssetsSeverity | The score returned by the Calculate Severity - Critical Assets v2 playbook. | number |
| CriticalAssets | All critical assets involved in the incident. | unknown |
| CriticalAssets.CriticalEndpoints | The critical endpoints involved in the incident. | unknown |
| CriticalAssets.CriticalEndpointGroups | The critical endpoint-groups involved in the incident. | unknown |
| CriticalAssets.CriticalUsers | The critical users involved in the incident. | unknown |
| CriticalAssets.CriticalUserGroups | The critical user-groups involved in the incident. | unknown |
Playbook Image#
