Calculate Severity - Standard
This Playbook is part of the Common Playbooks Pack.#
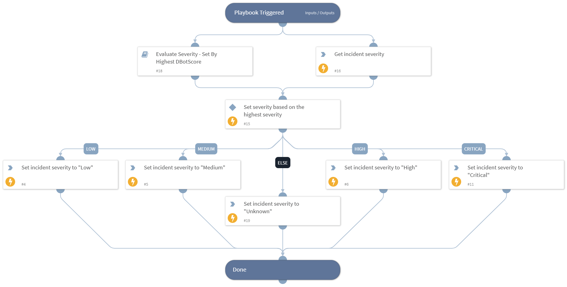
Calculates and sets the incident severity based on the combination of the current incident severity, and the severity returned from the Calculate Severity By Highest DBotScore playbook.
Dependencies#
This playbook uses the following sub-playbooks, integrations, and scripts.
Sub-playbooks#
Calculate Severity By Highest DBotScore
Integrations#
This playbook does not use any integrations.
Scripts#
Set
Commands#
- setIncident
Playbook Inputs#
| Name | Description | Default Value | Required |
|---|---|---|---|
| DBotScoreIndicators | A list of DBotScore indicator values. | DBotScore.Indicator | Optional |
| DBotScoreMaxScore | The highest score (number) that was given to a DBotScore indicator. | DBotScore.Score | Optional |
Playbook Outputs#
There are no outputs for this playbook.
Playbook Image#
