Cortex XDR - False Positive Incident Handling
This Playbook is part of the Cortex XDR by Palo Alto Networks Pack.#
Supported versions
Supported Cortex XSOAR versions: 6.5.0 and later.
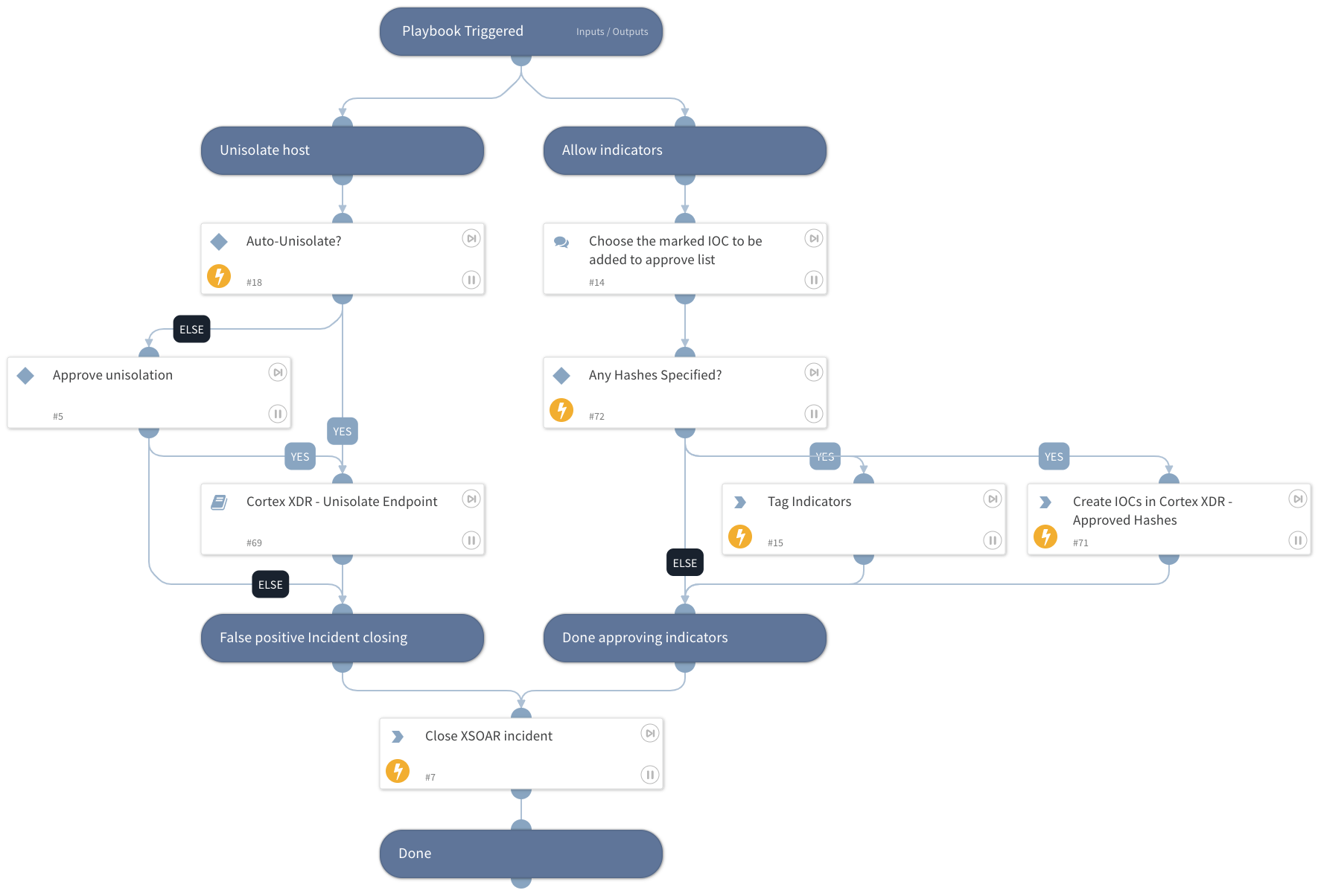
This playbook is part of the 'Malware Investigation And Response' pack. For more information, refer to https://xsoar.pan.dev/docs/reference/packs/malware-investigation-and-response. This playbook handles false-positive incident closures for Cortex XDR - Malware investigation.
Dependencies#
This playbook uses the following sub-playbooks, integrations, and scripts.
Sub-playbooks#
- Cortex XDR - Unisolate Endpoint
Integrations#
- CortexXDRIR
Scripts#
This playbook does not use any scripts.
Commands#
- closeInvestigation
- setIndicators
- xdr-allowlist-files
Playbook Inputs#
| Name | Description | Default Value | Required |
|---|---|---|---|
| Comment | Add comment to close this incident. | XSOAR Incident #${incident.id} | Optional |
| Reason | Choose From - "Unknown" / "TruePositive" / "FalsePositive" | FalsePositive | Optional |
| AllowTag | The approving tag name for found indicators. | AllowTag | Optional |
| AutoUnisolation | Whether automatic unisolation is allowed. | False | Optional |
| HostID | The ID of the host for running an un-isolation process. | ${incident.deviceid} | Optional |
| FileSha256 | The File SHA256 you want to block. | ${incident.filesha256} | Optional |
Playbook Outputs#
There are no outputs for this playbook.
Playbook Image#
