Get Email From Email Gateway - FireEye
This Playbook is part of the FireEye Email Security (EX) Pack.#
Supported versions
Supported Cortex XSOAR versions: 6.0.0 and later.
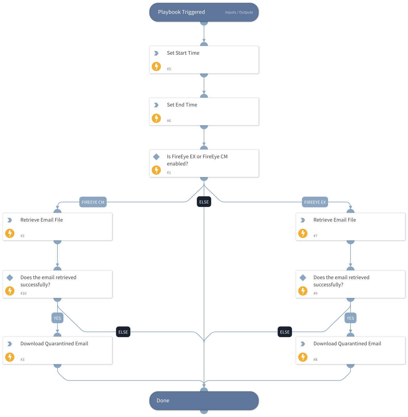
Retrieve a specified eml/msg file directly from FireEye Email Security or Central Management.
Dependencies#
This playbook uses the following sub-playbooks, integrations, and scripts.
Sub-playbooks#
This playbook does not use any sub-playbooks.
Integrations#
- FireEyeEX
Scripts#
- Set
Commands#
- fireeye-cm-get-quarantined-emails
- fireeye-ex-download-quarantined-emails
- fireeye-cm-download-quarantined-emails
- fireeye-ex-get-quarantined-emails
Playbook Inputs#
| Name | Description | Default Value | Required |
|---|---|---|---|
| MessageID | The email UUID provided by FireEye. | Optional | |
| EmailTimestamp | The Timestamp of the email received. | Optional |
Playbook Outputs#
| Path | Description | Type |
|---|---|---|
| File | The MSG/EML File | unknown |
| FireEyeCM.QuarantinedEmail | The Queue Email | unknown |
| FireEyeEX.QuarantinedEmail | The Queue Email | unknown |
Playbook Image#
