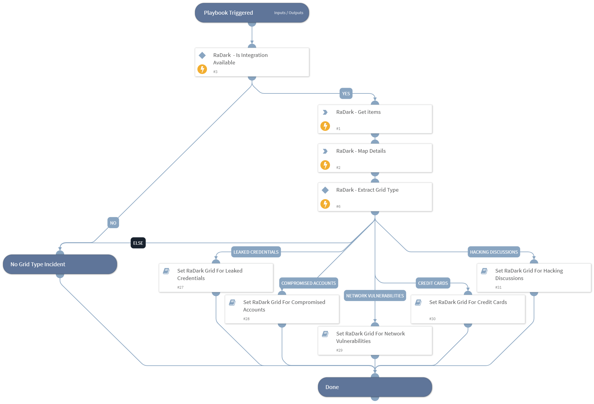
Get RaDark Detailed Items
This Playbook is part of the KELA RaDark Pack.#
Supported versions
Supported Cortex XSOAR versions: 6.0.0 and later.
Enriches RaDark incident with detailed items.
Dependencies#
This playbook uses the following sub-playbooks, integrations, and scripts.
Sub-playbooks#
- Set RaDark Grid For Compromised Accounts
- Set RaDark Grid For Hacking Discussions
- Set RaDark Grid For Credit Cards
- Set RaDark Grid For Leaked Credentials
- Set RaDark Grid For Network Vulnerabilities
Integrations#
- RaDark
Scripts#
- IsIntegrationAvailable
- MapRaDarkIncidentDetails
Commands#
- radark-incident-get-items
Playbook Inputs#
There are no inputs for this playbook.
Playbook Outputs#
There are no outputs for this playbook.
Playbook Image#
