HackerView Incident Management
This Playbook is part of the CTM360 Pack.#
Supported versions
Supported Cortex XSOAR versions: 6.10.0 and later.
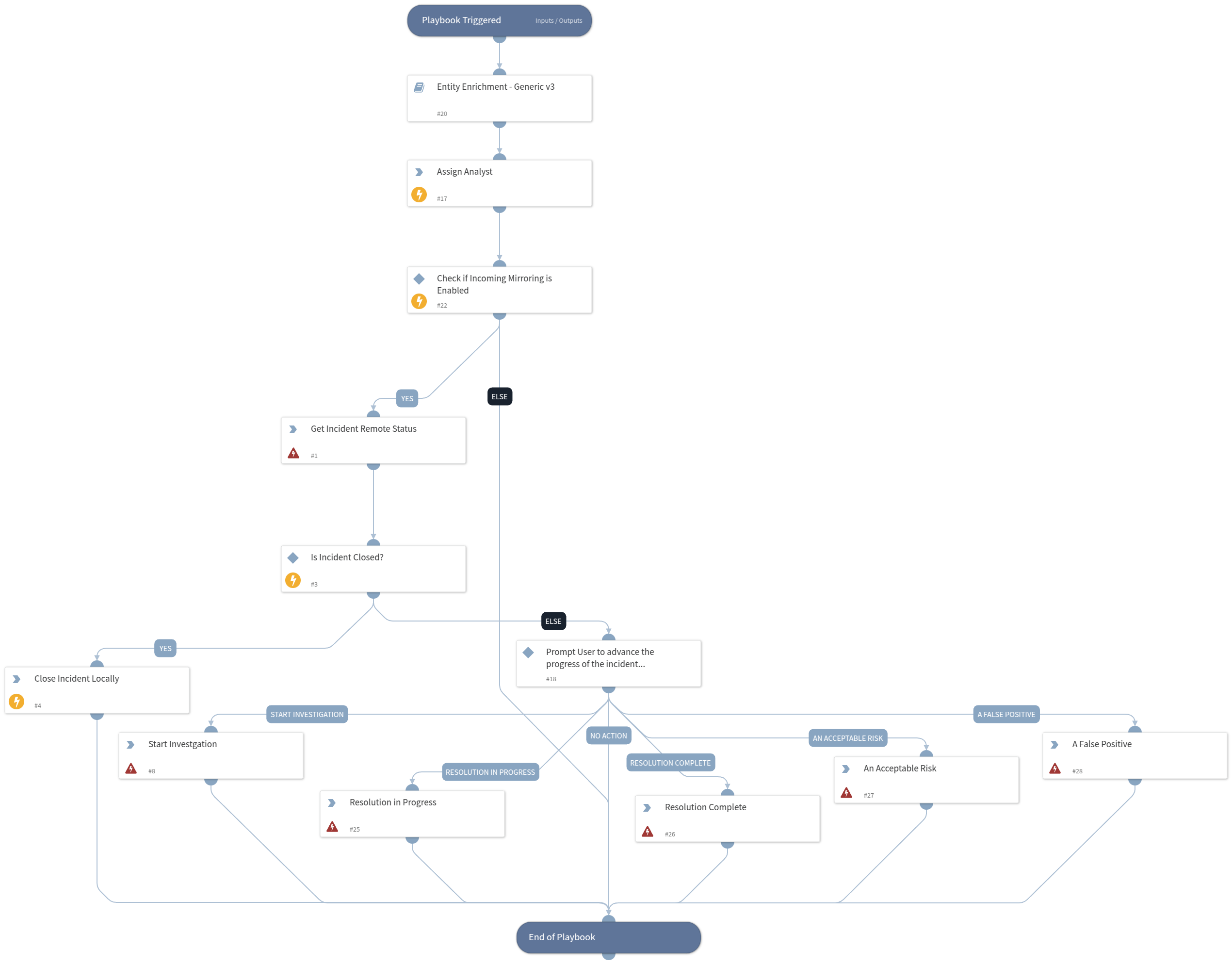
This playbook runs the incidents through indicator enrichment, then based on the mirroring settings, it can communicate with the remote server to track the progress of the investigation.
Dependencies#
This playbook uses the following sub-playbooks, integrations, and scripts.
Sub-playbooks#
- Entity Enrichment - Generic v3
Integrations#
- CTM360_HackerView
Scripts#
- AssignAnalystToIncident
Commands#
- ctm360-hv-incident-status-change
- ctm360-hv-incident-details
- closeInvestigation
Playbook Inputs#
There are no inputs for this playbook.
Playbook Outputs#
There are no outputs for this playbook.
Playbook Image#
