IT - Employee Offboarding - Manual
This Playbook is part of the Employee Offboarding Pack.#
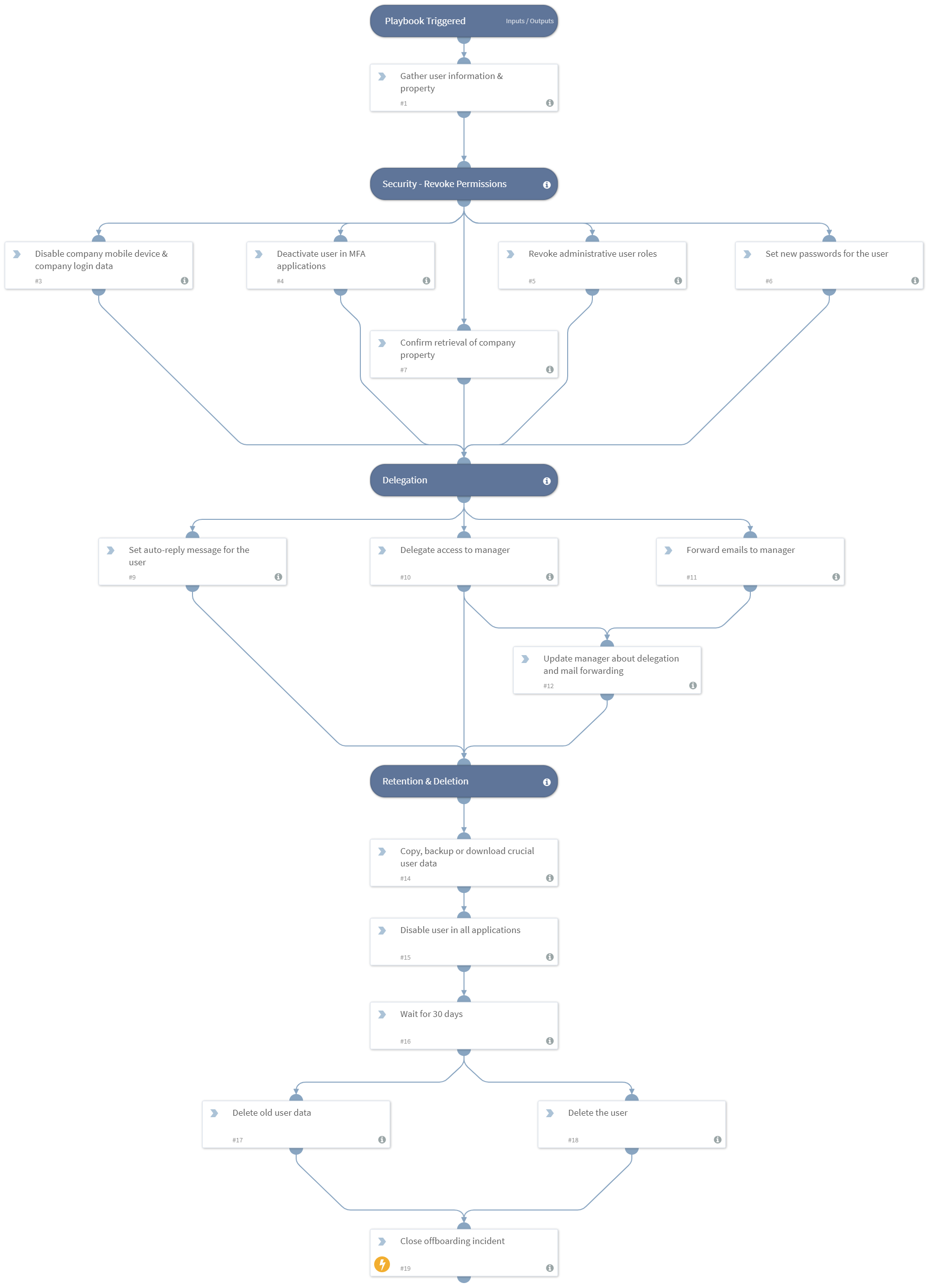
Provides a manual alternative to the IT - Employee Offboarding playbook. The playbook guides the user in the process of manually offboarding an employee.
Dependencies#
This playbook uses the following sub-playbooks, integrations, and scripts.
Sub-playbooks#
- Wait Until Datetime
Integrations#
- Builtin
Scripts#
This playbook does not use any scripts.
Commands#
- closeInvestigation
Playbook Inputs#
There are no inputs for this playbook.
Playbook Outputs#
There are no outputs for this playbook.
Playbook Image#
