Microsoft 365 Defender - Get Email URL Clicks
This Playbook is part of the Microsoft 365 Defender Pack.#
Supported versions
Supported Cortex XSOAR versions: 6.5.0 and later.
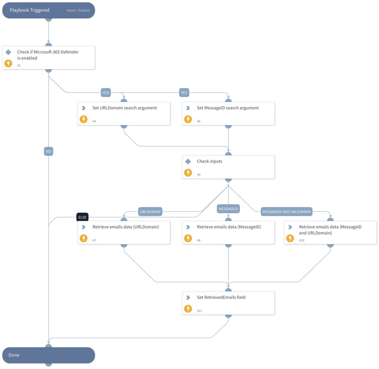
This playbook retrieves email data based on the URLDomain and MessageID inputs. It uses the Microsoft Defender XDR's Advanced Hunting to search only for URL click events based on the playbook inputs and enriches it with the full email data.
URLDomain - If the “URLDomain” value is found as a substring of the URL(s) in the body of the email, the email is retrieved.
MessageID - The message ID of the email from which the URL was clicked. Note that this can be either of the following 2 values:
- The value of the header "Message-ID".
- The internal ID of the message within Microsoft's products (e.g., NetworkMessageId).
Can be a single MessageID or an array of MessageIDs to search.
Dependencies#
This playbook uses the following sub-playbooks, integrations, and scripts.
Sub-playbooks#
This playbook does not use any sub-playbooks.
Integrations#
- Microsoft 365 Defender
Scripts#
- IsIntegrationAvailable
- SetAndHandleEmpty
Commands#
- microsoft-365-defender-advanced-hunting
Playbook Inputs#
| Name | Description | Default Value | Required |
|---|---|---|---|
| URLDomain | Represents a domain or URL. Can be a single domain or URL, or an array of domains or URLs to search. The search looks for URLs containing this input that were clicked within emails. | Optional | |
| MessageID | MessageID of the email from which the URL was clicked. Note that this can be either of the following 2 values: - The value of the header "Message-ID". - The internal ID of the message within Microsoft's products (e.g., NetworkMessageId). Can be a single MessageID or an array of MessageIDs to search. | Optional | |
| Timeout | The time limit in seconds for the HTTP request to run. Default is 120. | 120 | Optional |
| SearchTimeframe | Number of days past to search. Default is 7. | 7 | Optional |
| ResultsLimit | Number of retrieved entries. Enter -1 for unlimited query. 50 is the default. | 50 | Optional |
| ListenerMailbox | The mailbox of the listening integration. In case it is provided, the emails found in it will be ignored. | Optional |
Playbook Outputs#
| Path | Description | Type |
|---|---|---|
| Microsoft365Defender.RetrievedEmails.UrlCount | Number of embedded URLs in the email. | number |
| Microsoft365Defender.RetrievedEmails.InternetMessageId | Public-facing identifier for the email that is set by the sending email system. This is the value of the "Message-ID" header. | string |
| Microsoft365Defender.RetrievedEmails.SenderFromDomain | Sender domain in the FROM header, which is visible to email recipients on their email clients. | string |
| Microsoft365Defender.RetrievedEmails.EmailDirection | Direction of the email relative to your network: Inbound, Outbound, Intra-org. | string |
| Microsoft365Defender.RetrievedEmails.AccountUpn | User principal name (UPN) of the account. | string |
| Microsoft365Defender.RetrievedEmails.IsClickedThrough | Indicates whether the user was able to click through to the original URL or not. | number |
| Microsoft365Defender.RetrievedEmails.DeliveryLocation | Location where the email was delivered: Inbox/Folder, On-premises/External, Junk, Quarantine, Failed, Dropped, Deleted items. | string |
| Microsoft365Defender.RetrievedEmails.AuthenticationDetails | List of pass or fail verdicts by email authentication protocols like DMARC, DKIM, SPF or a combination of multiple authentication types (CompAuth). | string |
| Microsoft365Defender.RetrievedEmails.DeliveryAction | Delivery action of the email: Delivered, Junked, Blocked, or Replaced. | string |
| Microsoft365Defender.RetrievedEmails.BulkComplaintLevel | Threshold assigned to emails from bulk mailers. A high bulk complain level (BCL) means the email is more likely to generate complaints, and thus more likely to be spam. | string |
| Microsoft365Defender.RetrievedEmails.Subject | Subject of the email. | string |
| Microsoft365Defender.RetrievedEmails.AttachmentCount | Number of attachments in the email. | number |
| Microsoft365Defender.RetrievedEmails.IPAddress | IP address assigned to the device during communication. | string |
| Microsoft365Defender.RetrievedEmails.DetectionMethods | Methods used to detect whether the URL contains or leads to malware, phishing, or other threats. | string |
| Microsoft365Defender.RetrievedEmails.ThreatNames | Detection name for malware or other threats found. | string |
| Microsoft365Defender.RetrievedEmails.Url | URL that was clicked. | string |
| Microsoft365Defender.RetrievedEmails.ActionType | Type of activity that triggered the event. | string |
| Microsoft365Defender.RetrievedEmails.RecipientEmailAddress | Email address of the recipient, or email address of the recipient after distribution list expansion. | string |
| Microsoft365Defender.RetrievedEmails.EmailAction | Final action taken on the email based on filter verdict, policies, and user actions: Move message to junk mail folder, Add X-header, Modify subject, Redirect message, Delete message, Send to quarantine, No action taken, Bcc message. | string |
| Microsoft365Defender.RetrievedEmails.UrlChain | List of URLs in the redirection chain. | string |
| Microsoft365Defender.RetrievedEmails.NetworkMessageId | Unique identifier for the email, generated by Office 365. | string |
| Microsoft365Defender.RetrievedEmails.SenderFromAddress | Sender email address in the FROM header, which is visible to email recipients on their email clients. | string |
| Microsoft365Defender.RetrievedEmails.Timestamp | Date and time when the record was generated (email event). | string |
| Microsoft365Defender.RetrievedEmails.DisplayName | Name of the sender displayed in the address book, typically a combination of a given or first name, a middle initial, and a last name or surname. | string |
| Microsoft365Defender.RetrievedEmails.SenderIPv4 | IPv4 address of the last detected mail server that relayed the message. | string |
| Microsoft365Defender.RetrievedEmails.ConfidenceLevel | List of confidence levels of any spam or phishing verdicts. For spam, this column shows the spam confidence level (SCL), indicating if the email was skipped (-1), found to be not spam (0,1), found to be spam with moderate confidence (5,6), or found to be spam with high confidence (9). For phishing, this column displays whether the confidence level is "High" or "Low". | string |
| Microsoft365Defender.RetrievedEmails.SenderMailFromDomain | Sender domain in the MAIL FROM header, also known as the envelope sender or the Return-Path address. | string |
| Microsoft365Defender.RetrievedEmails.SenderIPv6 | IPv6 address of the last detected mail server that relayed the message. | string |
| Microsoft365Defender.RetrievedEmails.SenderMailFromAddress | Sender email address in the MAIL FROM header, also known as the envelope sender or the Return-Path address. | string |
| Microsoft365Defender.RetrievedEmails.ThreatTypes | Verdict from the email filtering stack on whether the email contains malware, phishing, or other threats. | unknown |
| Microsoft365Defender.RetrievedEmails | Email objects containing relevant fields related to URL click events. | string |
| Microsoft365Defender.RetrievedEmails.ClickTimestamp | Date and time when the record was generated (URL click). | unknown |
Playbook Image#
