Online Brand Protection Detect and Respond
This Playbook is part of the SlashNext Phishing Incident Response - Annual Subscription (Direct Subscription) (Deprecated) Pack.#
Deprecated
No available replacement.
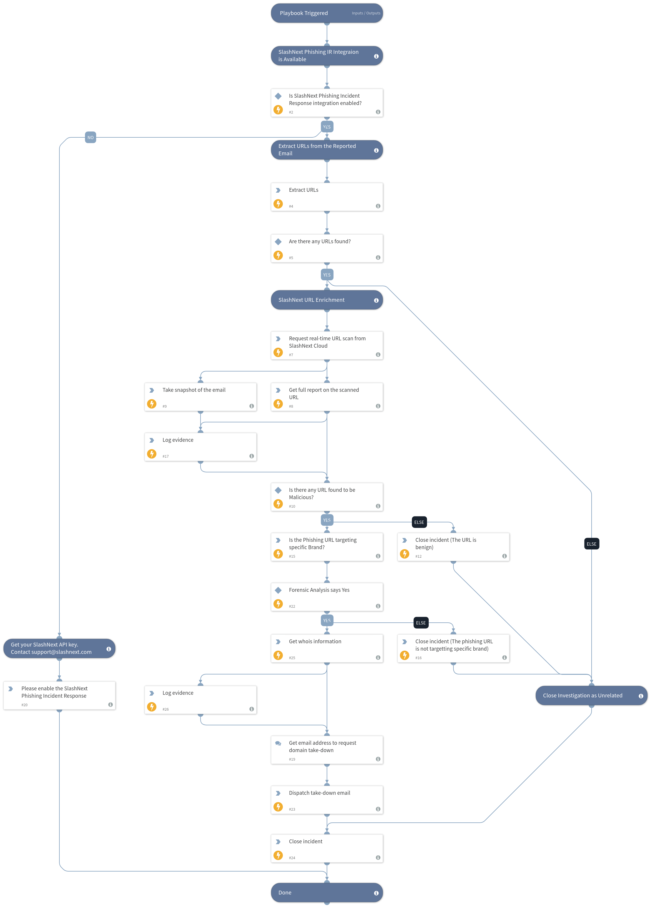
Analyzes the domains and URLs in suspicious emails, reported by end users, to determine if the phishing campaign is impersonating your company’s brand. Playbook can then trigger a domain take down email, with forensic evidence, to a target address.
Dependencies#
This playbook uses the following sub-playbooks, integrations, and scripts.
Sub-playbooks#
This playbook does not use any sub-playbooks.
Integrations#
- JsonWhoIs
- EWS Mail Sender
- Rasterize
- SlashNext Phishing Incident Response
Scripts#
- Exists
- BrandImpersonationDetection
- AddEvidence
- IsIntegrationAvailable
Commands#
- extractIndicators
- send-mail
- closeInvestigation
- rasterize-email
- slashnext-url-scan-sync
- slashnext-scan-report
- whois
Playbook Inputs#
| Name | Description | Default Value | Required |
|---|---|---|---|
| email_text | Text body of the email received at the abuse inbox setup for brand specific phishing protection. | ${incident.labels.Email/text} | Required |
| email_html | HTML body of the email received at the abuse inbox setup for brand specific phishing protection. | ${incident.labels.Email/html} | Required |
| reporting_email | Email address where brand targetted phish detection is to be reported. | brandprotection.hmrc@slashnext.net | Required |
Playbook Outputs#
There are no outputs for this playbook.
Playbook Image#
