Phishing Alerts Investigation
This Playbook is part of the PhishingAlerts Pack.#
Supported versions
Supported Cortex XSOAR versions: 6.5.0 and later.
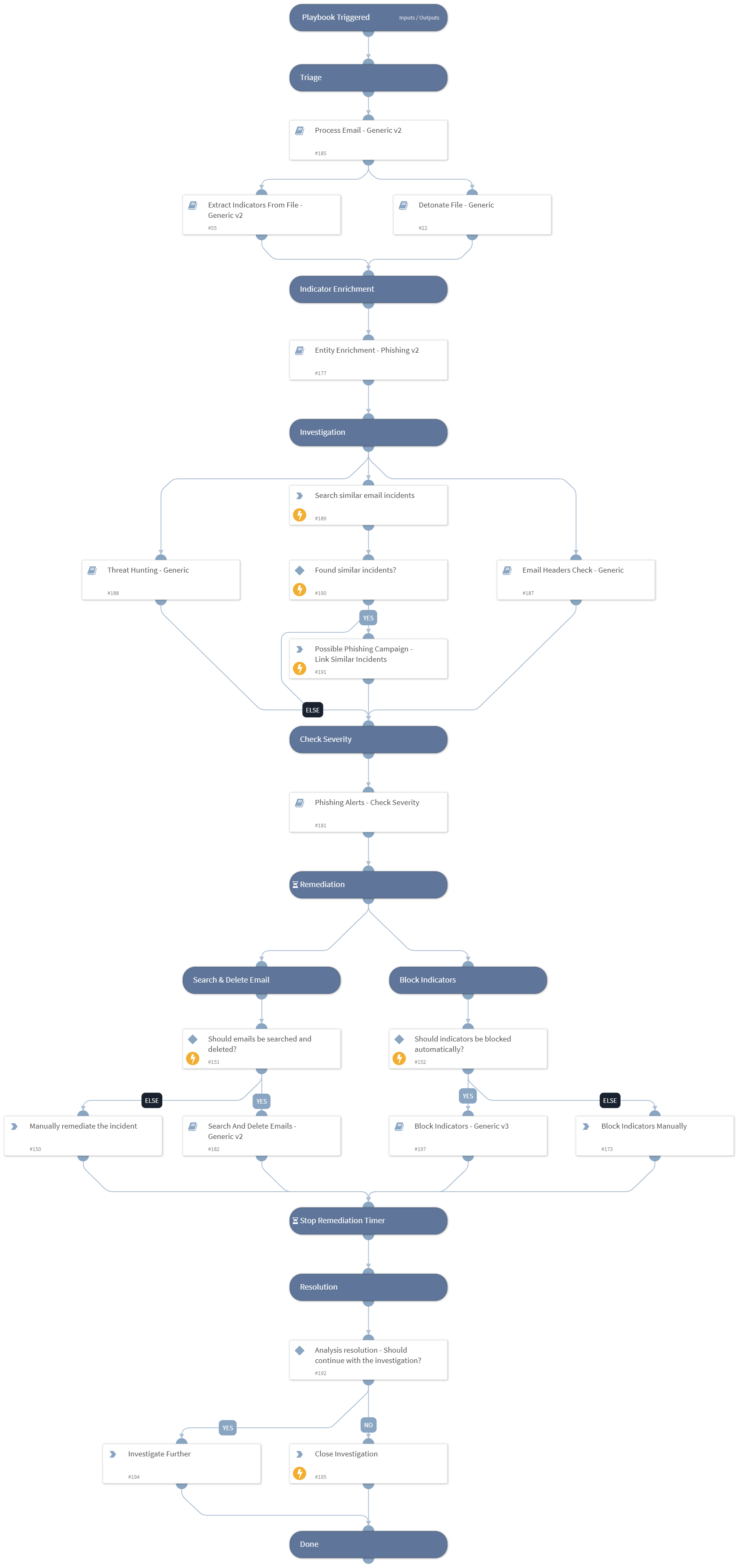
This playbook investigates and remediates potential phishing incidents produced by either an email security gateway or a SIEM product. It retrieves original email files from the email security gateway or email service provider and generates a response based on the initial severity, hunting results, and the existence of similar phishing incidents in XSOAR. No action is taken without an initial approval given by the analyst using the playbook inputs.
Dependencies#
This playbook uses the following sub-playbooks, integrations, and scripts.
Sub-playbooks#
- Process Email - Generic v2
- Phishing Alerts - Check Severity
- Detonate File - Generic
- Extract Indicators From File - Generic v2
- Email Headers Check - Generic
- Threat Hunting - Generic
- Search And Delete Emails - Generic v2
- Block Indicators - Generic v3
- Entity Enrichment - Phishing v2
Integrations#
This playbook does not use any integrations.
Scripts#
- SearchIncidentsV2
Commands#
- linkIncidents
- closeInvestigation
Playbook Inputs#
| Name | Description | Default Value | Required |
|---|---|---|---|
| Role | The default role to assign the incident to. | Administrator | Required |
| SearchAndDelete | Whether to enable the "Search and Delete" capability. For a malicious email, the Search and Delete sub-playbook looks for other instances of the email and deletes them pending analyst approval. | True | Optional |
| BlockIndicators | Whether to enable the "Block Indicators" capability. For a malicious email, the Block Indicators sub-playbook blocks all malicious indicators in the relevant integrations. | False | Optional |
| AuthenticateEmail | Whether the authenticity of the email should be verified using SPF, DKIM, and DMARC. | True | Optional |
| OnCall | Set to True to assign only to analysts on the current shift. Requires Cortex XSOAR v5.5 or later. | False | Optional |
| SearchAndDeleteIntegration | Determines which product and playbook is used to search and delete the phishing email from user inboxes. Set this to "O365" to use the O365 - Security And Compliance - Search And Delete playbook. Set this to "EWS" to use the Search And Delete Emails - EWS playbook. | EWS | Optional |
| O365DeleteType | The method to delete emails using the O365 - Security And Compliance - Search And Delete playbook. Can be "Soft" (recoverable), or "Hard" (unrecoverable). Leave empty to decide manually for each email incident. This is only applicable if the SearchAndDeleteIntegration input is set to O365. | Soft | Optional |
| O365ExchangeLocationExclusion | The exchange location. Determines from where to search and delete emails searched using O365 playbooks. Use the value 'All' to search all mailboxes, use 'SingleMailbox' to search and delete the email only from the recipient's inbox, or use 'Manual' to decide manually for every incident. Note: Searching all mailboxes may take a significant amount of time. This input is only applicable if the SearchAndDeleteIntegration input is set to O365. | SingleMailbox | Optional |
| SOCEmailAddress | The SOC email address to set if the playbook handles phishing alerts. | demistoadmin@demisto.int | Optional |
| escalationRole | The role to assign the incident to if the incident severity is critical. | Optional | |
| blockedAlertActionValue | A comma-separated list of optional values the email security device returns for blocked\denied\etc. emails. | block, deny, denied, delete | Optional |
| SensitiveMailboxesList | The name of a list that contains the organization's sensitive users. | lists.sensitiveMailboxesList | Optional |
| SearchThisWeek | Whether to search for similar emails in a week's time range or for all time. | true | Optional |
| CheckMicrosoftHeaders | Check Microsoft headers for BCL/PCL/SCL scores and set the "Severity" and "Email Classification" accordingly. | True | Optional |
| AutoBlockIndicators | Possible values: True/False. Default: True. Should the given indicators be automatically blocked, or should the user be given the option to choose? If set to True - no prompt will appear, and all provided indicators will be blocked automatically. If set to False - the user will be prompted to select which indicators to block. | True | Optional |
| UserVerification | Possible values: True/False. Whether to provide user verification for blocking IPs. False - No prompt will be displayed to the user. True - The server will ask the user for blocking verification and will display the blocking list. | False | Optional |
Playbook Outputs#
There are no outputs for this playbook.
Playbook Image#
