Prisma Cloud - Find AWS Resource by Public IP v2
This Playbook is part of the Prisma Cloud by Palo Alto Networks Pack.#
Supported versions
Supported Cortex XSOAR versions: 6.8.0 and later.
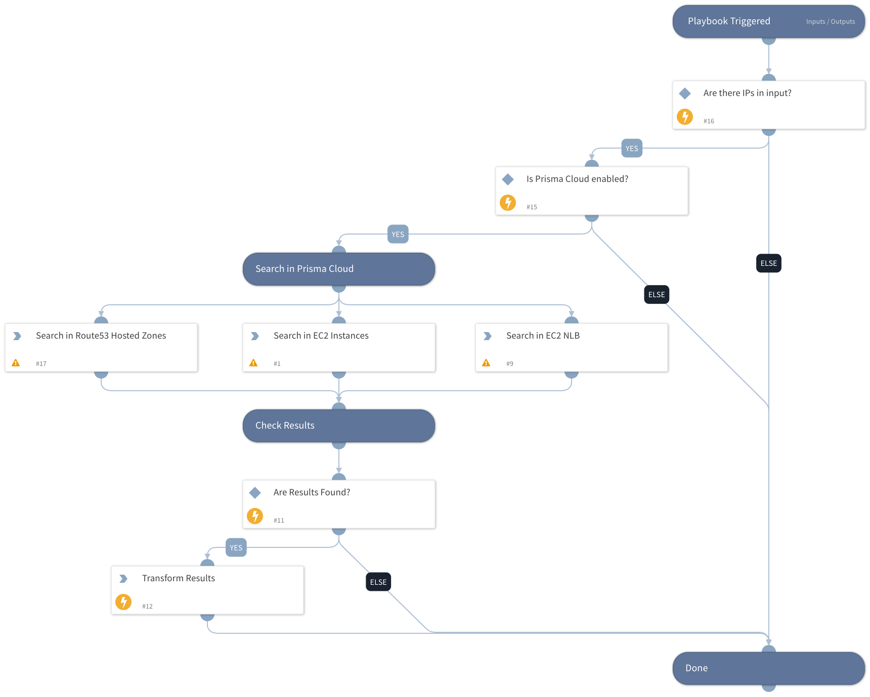
Find AWS resources by Public IP using Prisma Cloud inventory. Supported services: EC2, Network Load Balancer, ECS, Route53.
Dependencies#
This playbook uses the following sub-playbooks, integrations, and scripts.
Sub-playbooks#
This playbook does not use any sub-playbooks.
Integrations#
PrismaCloud v2
Scripts#
PrismaCloudAttribution
Commands#
prisma-cloud-config-search
Playbook Inputs#
| Name | Description | Default Value | Required |
|---|---|---|---|
| PublicIPAddress | Public IP address to look up. | Required |
Playbook Outputs#
| Path | Description | Type |
|---|---|---|
| PrismaCloud.Attribution | Prisma Cloud attributed asset information. | unknown |
| PrismaCloud.Config.data.tags | Prisma Cloud Tags information. | unknown |
Playbook Image#
