Prisma Cloud Remediation - AWS CloudTrail Trail Misconfiguration
This Playbook is part of the Prisma Cloud by Palo Alto Networks Pack.#
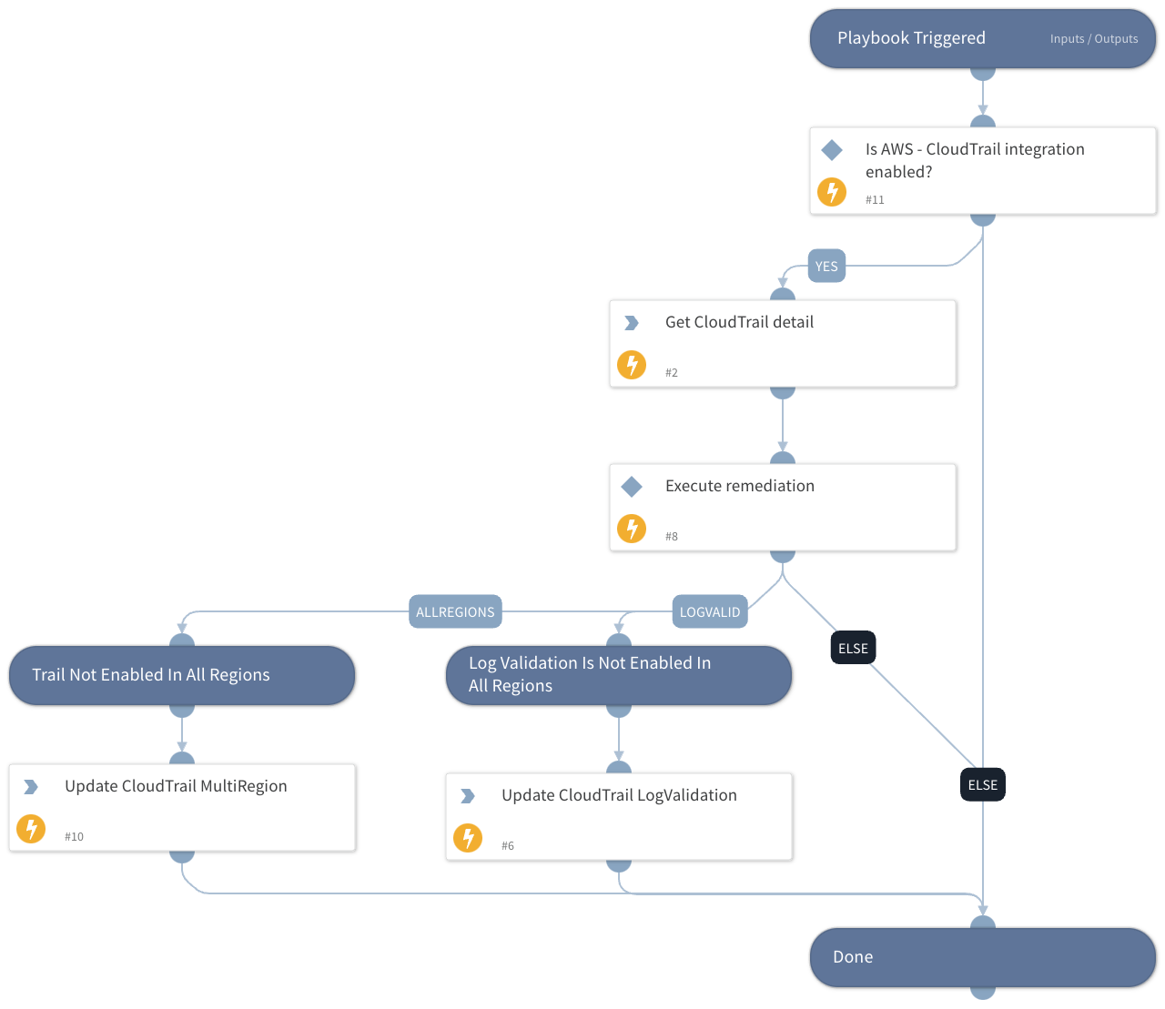
This playbook remediates the following Prisma Cloud AWS CloudTrail alerts.
Prisma Cloud policies remediated:
- AWS CloudTrail Trail Log Validation Is Not Enabled In All Regions
- AWS CloudTrail is not enabled in all regions.
Dependencies#
This playbook uses the following sub-playbooks, integrations, and scripts.
Sub-playbooks#
This playbook does not use any sub-playbooks.
Integrations#
- AWS - CloudTrail
Scripts#
This playbook does not use any scripts.
Commands#
- aws-cloudtrail-update-trail
- aws-cloudtrail-describe-trails
Playbook Inputs#
| Name | Description | Default Value | Required |
|---|---|---|---|
| policyId | Grab the Prisma Cloud policy Id. | Required |
Playbook Outputs#
There are no outputs for this playbook.
Playbook Image#
