Prisma Cloud Remediation - GCP VPC Network Project Misconfiguration
This Playbook is part of the Prisma Cloud by Palo Alto Networks Pack.#
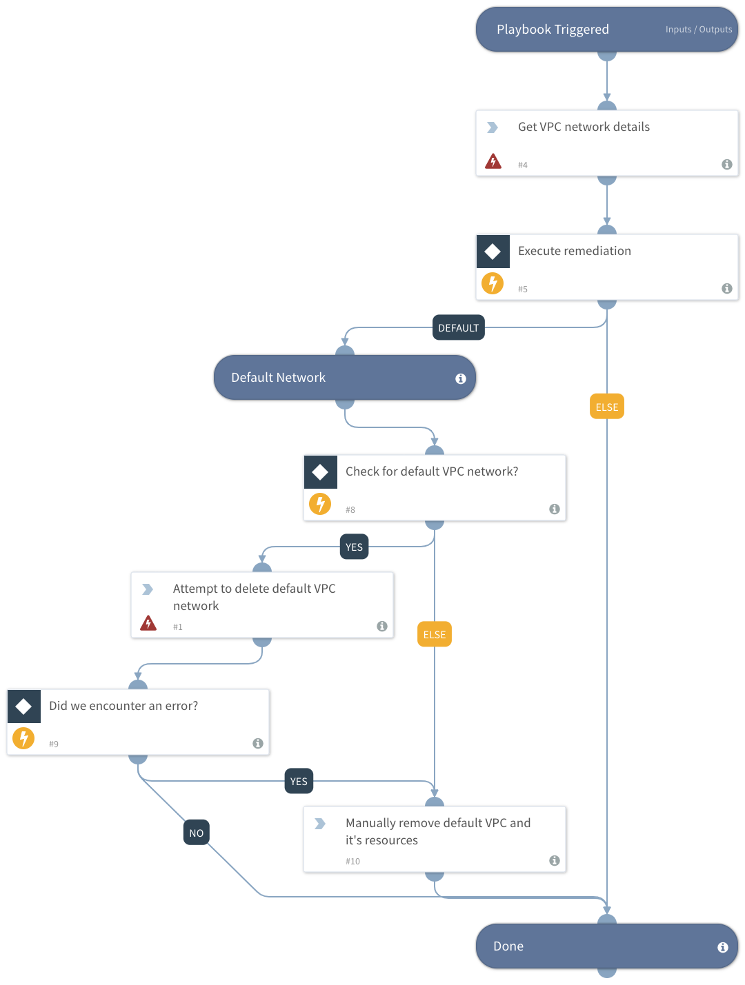
This playbook remediates the following Prisma Cloud GCP VPC Network Project alerts.
Prisma Cloud policies remediated:
- GCP project is using the default network
Dependencies#
This playbook uses the following sub-playbooks, integrations, and scripts.
Sub-playbooks#
This playbook does not use any sub-playbooks.
Integrations#
- Google Cloud Compute
Scripts#
- isError
Commands#
- gcp-compute-get-network
- gcp-compute-delete-network
Playbook Inputs#
| Name | Description | Default Value | Required |
|---|---|---|---|
| policyId | Prisma Cloud policy Id. | Required |
Playbook Outputs#
There are no outputs for this playbook.
Playbook Image#
