Prisma SASE - Create or Edit EDL object
This Playbook is part of the Palo Alto Networks - Strata Cloud Manager Pack.#
Supported versions
Supported Cortex XSOAR versions: 6.8.0 and later.
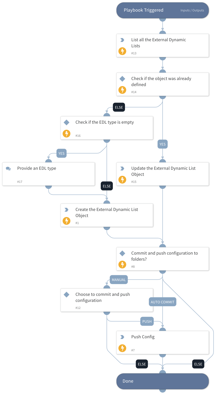
This playbook helps to create an EDL object within the Prisma SASE Objects section.
Dependencies#
This playbook uses the following sub-playbooks, integrations, and scripts.
Sub-playbooks#
This playbook does not use any sub-playbooks.
Integrations#
- PrismaSASE
Scripts#
This playbook does not use any scripts.
Commands#
- prisma-sase-external-dynamic-list-create
- prisma-sase-candidate-config-push
- prisma-sase-external-dynamic-list-update
- prisma-sase-external-dynamic-list-list
Playbook Inputs#
| Name | Description | Default Value | Required |
|---|---|---|---|
| Name | The external dynamic list object name. | Optional | |
| Folder | The configuration folder group setting. The default value is 'Shared'. | Shared | Optional |
| TSGID | Tenant services group ID. If not provided, the tsg_id integration parameter will be used as the default. | Optional | |
| IPListName | The predefined IP list. If the type is predefined_ip, a value must be provided. Possible values: panw-bulletproof-ip-list,panw-highrisk-ip-list,panw-known-ip-list,panw-torexit-ip-list. | Optional | |
| URLListName | The predefined URL list. If the type is predefined_url, a value must be provided. Possible value: panw–auth-portal-exclude-list | Optional | |
| SourceURL | The source URL. If the type is ip, url or domain, a value must be provided. | Optional | |
| Frequency | Frequency to check for updates on the EDL URL. Possible values: daily,five_minute,hourly,monthly,weekly | Optional | |
| FrequencyTime | The frequency hour. If the frequency argument is daily, weekly or monthly, a value must be provided. Possible values are 00-23. | Optional | |
| EDLObjectType | Possible values: domain,ip,url,predefined_ip,predefined_url | Optional | |
| AutoCommit | Possible values: True -> Will commit and push configuration. False -> Manual push will be required. Else --> Will ignore the push section and continue the playbook. | Optional | |
| Overwrite | Whether to overwrite the original external dynamic list values. Default value is 'false'. | False | Optional |
Playbook Outputs#
| Path | Description | Type |
|---|---|---|
| PrismaSase.ExternalDynamicList | The external dynamic list object. | unknown |
| PrismaSase.ExternalDynamicList.id | The external dynamic list ID. | unknown |
| PrismaSase.ExternalDynamicList.name | The external dynamic list name. | unknown |
| PrismaSase.ExternalDynamicList.folder | The external dynamic list folder. | unknown |
| PrismaSase.ExternalDynamicList.description | The external dynamic list description. | unknown |
| PrismaSase.ExternalDynamicList.type | The external dynamic list type. | unknown |
| PrismaSase.ExternalDynamicList.source | The external dynamic list source. | unknown |
| PrismaSase.ExternalDynamicList.frequency | The external dynamic list frequency. | unknown |
| PrismaSase.CandidateConfig | Configuration job object. | unknown |
| PrismaSase.CandidateConfig.job_id | Configuration job ID. | unknown |
| PrismaSase.CandidateConfig.result | The configuration push result, e.g., OK, FAIL. | unknown |
| PrismaSase.CandidateConfig.details | The configuration push details. | unknown |
Playbook Image#
