Recorded Future Leaked Credential Alert Handling
This Playbook is part of the Recorded Future Intelligence Pack.#
Supported versions
Supported Cortex XSOAR versions: 6.5.0 and later.
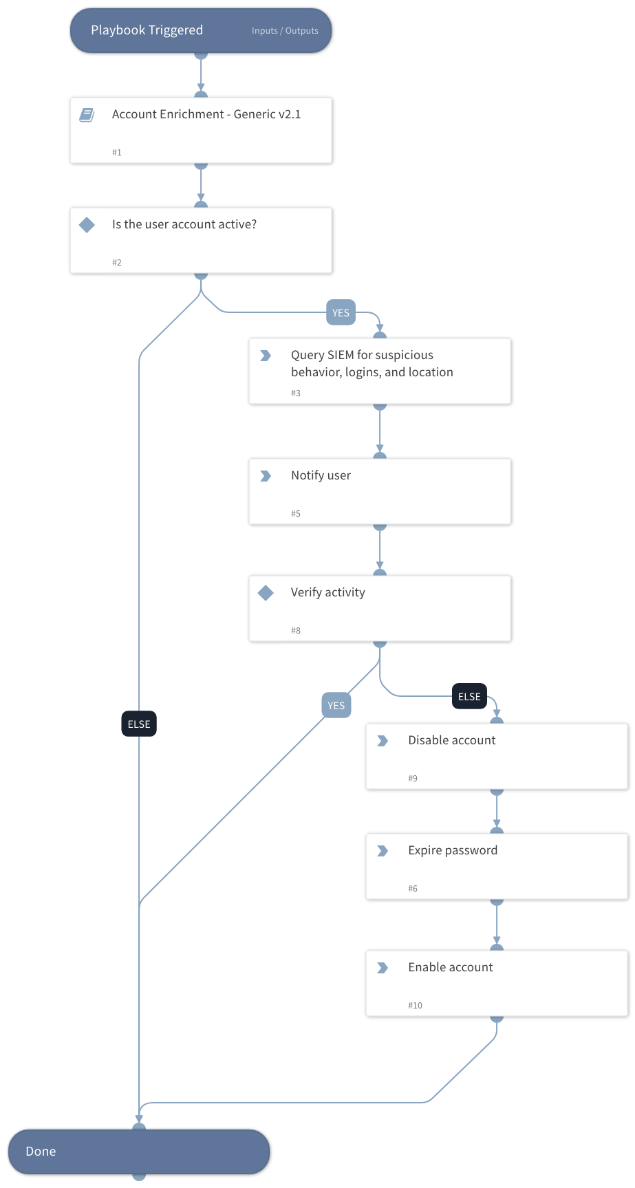
Template playbook showing suggested steps to triage leaked credential alerts. Classifier/Mapper are available to ingest Recorded Future Leaked Credential Alerts.
Dependencies#
This playbook uses the following sub-playbooks, integrations, and scripts.
Sub-playbooks#
- Account Enrichment - Generic v2.1
Integrations#
This playbook does not use any integrations.
Scripts#
This playbook does not use any scripts.
Commands#
This playbook does not use any commands.
Playbook Inputs#
| Name | Description | Default Value | Required |
|---|---|---|---|
| account | incident.recordedfuturealertentities.name | Optional |
Playbook Outputs#
There are no outputs for this playbook.
Playbook Image#
