Remove Employees from Departing Employee Watchlist
This Playbook is part of the Code42 Pack.#
Supported versions
Supported Cortex XSOAR versions: 6.8.0 and later.
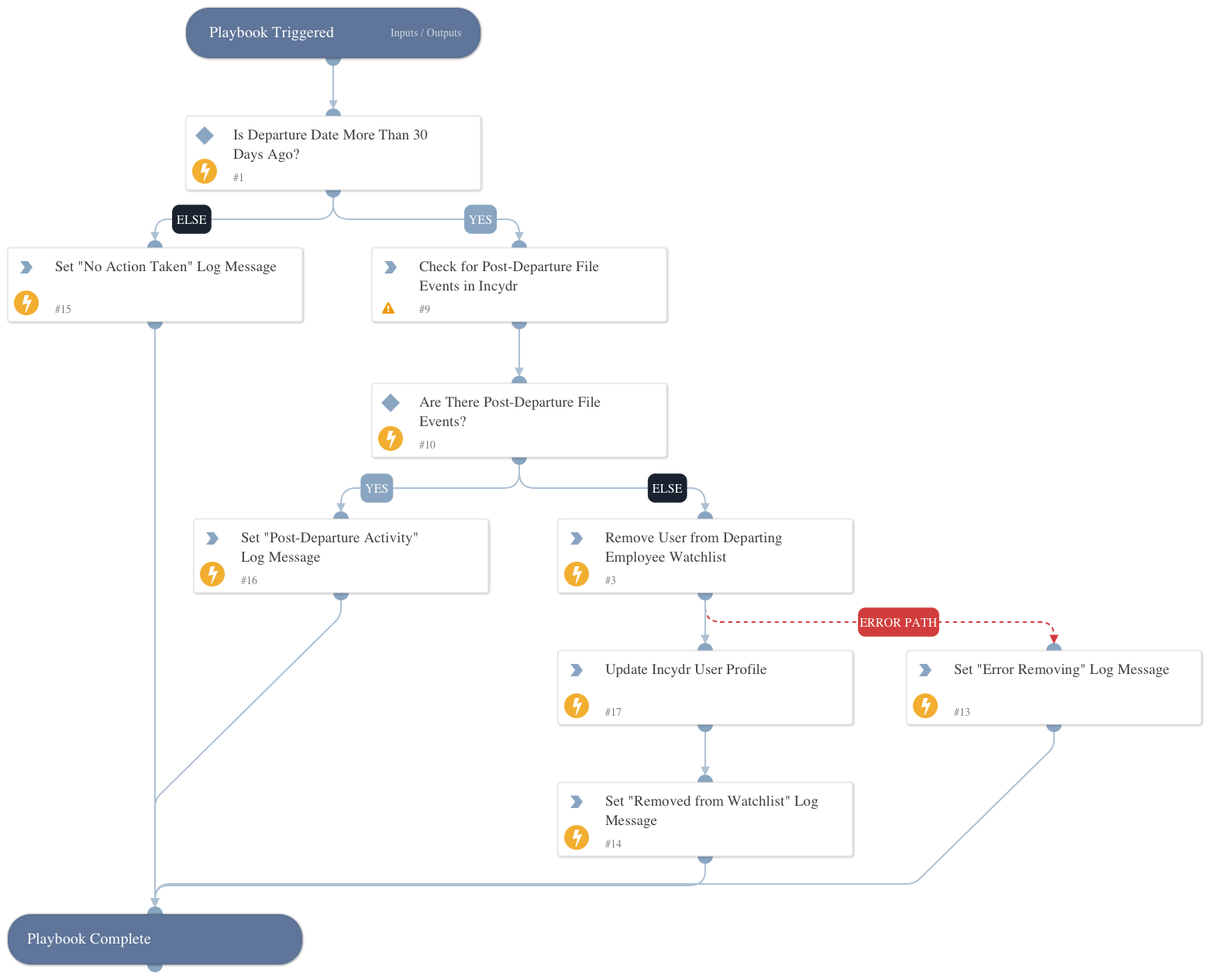
Loops through Departing Employee watchlist entries from Code42 Incydr and removes employees based on specified criteria.
Dependencies#
This playbook uses the following sub-playbooks, integrations, and scripts.
Sub-playbooks#
This playbook does not use any sub-playbooks.
Integrations#
- Code42
Scripts#
- Set
- DeleteContext
Commands#
- code42-user-get-risk-profile
- code42-user-update-risk-profile
- code42-file-events-search
- code42-watchlists-remove-user
Playbook Inputs#
| Name | Description | Default Value | Required |
|---|---|---|---|
| incydr_username | The username (in email format) provided by Code42 Incydr. | Required | |
| look_back | Number of days to compare the departure date against and check for post-departure activity (e.g. "30", "7", etc.). Default is 30. | 30 | Required |
Playbook Outputs#
There are no outputs for this playbook.
Playbook Image#
