Search And Delete Emails - Generic
This Playbook is part of the Common Playbooks Pack.#
Deprecated
Use Search And Delete Emails - Generic v2 instead.
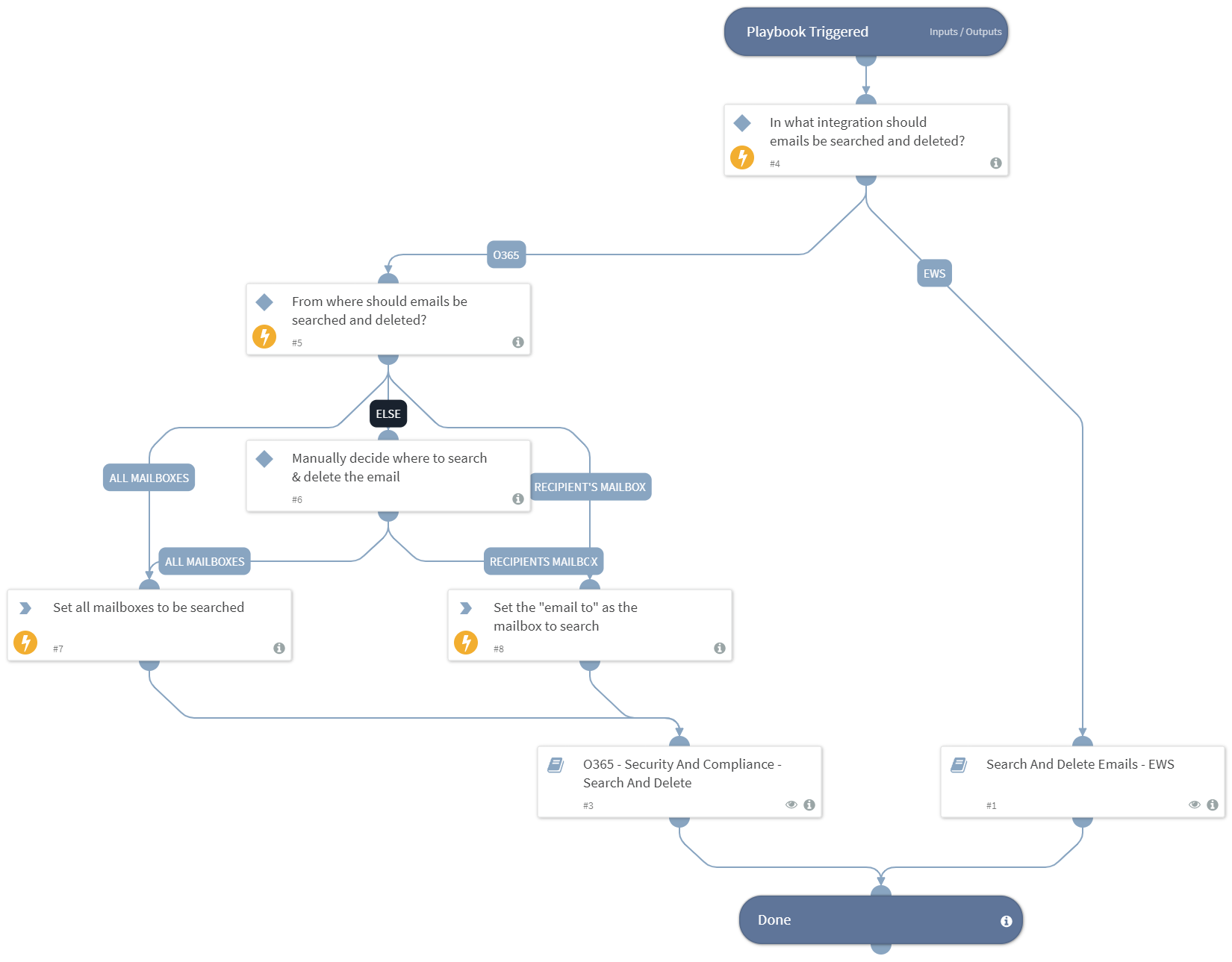
Deprecated. Use Search And Delete Emails - Generic v2 instead. This playbook searches and delete emails with similar attributes of a malicious email.
Dependencies#
This playbook uses the following sub-playbooks, integrations, and scripts.
Sub-playbooks#
- Search And Delete Emails - EWS
Integrations#
This playbook does not use any integrations.
Scripts#
This playbook does not use any scripts.
Commands#
This playbook does not use any commands.
Playbook Inputs#
| Name | Description | Default Value | Required |
|---|---|---|---|
| From | The value of the malicious email's "From" attribute. | incident.emailfrom | Optional |
| Subject | The value of the malicious email's "Subject" attribute. | incident.emailsubject | Optional |
| AttachmentName | The value of the malicious email's "AttachmentName" attribute. | incident.attachmentname | Optional |
Playbook Outputs#
There are no outputs for this playbook.
Playbook Image#
