Update Incident Status And Fetch Attachments - Securonix
This Playbook is part of the Securonix Pack.#
Supported versions
Supported Cortex XSOAR versions: 6.5.0 and later.
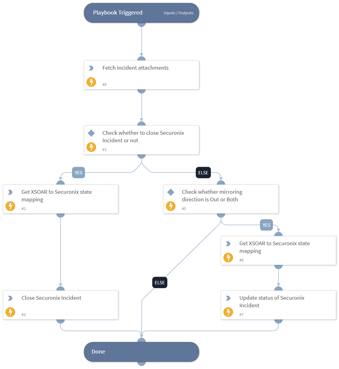
This playbook fetches the attachments for the incident. Also, it updates the state of the Securonix incident based on the configuration provided in integration configuration.
Dependencies#
This playbook uses the following sub-playbooks, integrations, and scripts.
Sub-playbooks#
This playbook does not use any sub-playbooks.
Integrations#
This playbook does not use any integrations.
Scripts#
- UpdateSecuronixIncidentStatus
Commands#
- securonix-incident-attachment-get
- securonix-xsoar-state-mapping-get
Playbook Inputs#
There are no inputs for this playbook.
Playbook Outputs#
There are no outputs for this playbook.
Playbook Image#
