Uptycs - Bad IP Incident
This Playbook is part of the Uptycs Pack.#
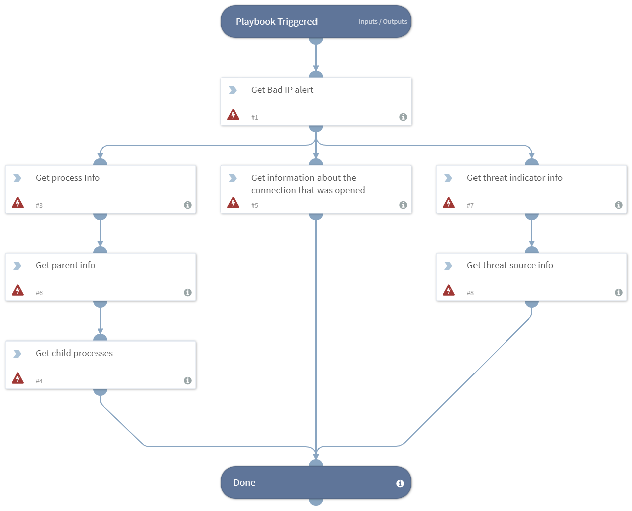
Gets information about processes which open connections to known bad IP addresses.
Dependencies#
This playbook uses the following sub-playbooks, integrations, and scripts.
Sub-playbooks#
This playbook does not use any sub-playbooks.
Integrations#
This playbook does not use any integrations.
Scripts#
This playbook does not use any scripts.
Commands#
- uptycs-get-threat-source
- uptycs-get-parent-information
- uptycs-get-process-child-processes
- uptycs-get-process-information
- uptycs-get-alerts
- uptycs-get-process-open-sockets
- uptycs-get-threat-indicator
Playbook Inputs#
| Name | Description | Default Value | Required |
|---|---|---|---|
| alert_id | The unique Uptycs ID for a particular alert. | ${incident.alertid} | Required |
Playbook Outputs#
| Path | Description | Type |
|---|---|---|
| Uptycs.Proc.pid | The PID for the process. | number |
| Uptycs.Proc.upt_add_time | The time that the process was spawned. | date |
| Uptycs.Proc.upt_remove_time | The time that the process was removed. | date |
| Uptycs.Parent.pid | THe PID of the parent process. | number |
| Uptycs.Parent.upt_add_time | The time that the process was spawned. | date |
| Uptycs.Parent.upt_remove_time | The time that the process was removed. | date |
| Uptycs.Sockets.local_address | The local IP address for the specified connection. | string |
| Uptycs.Sockets.local_port | The local port for specified connection. | number |
| Uptycs.Sockets.remote_port | The remote port for specified connection. | number |
| Uptycs.Children.pid | The PID of a child process. | number |
| Uptycs.Children.upt_add_time | The time that the process was spawned. | date |
| Uptycs.Children.upt_remove_time | The time that the process was removed. | date |
Playbook Image#
