User Investigation - Generic
This Playbook is part of the Common Playbooks Pack.#
Supported versions
Supported Cortex XSOAR versions: 6.5.0 and later.
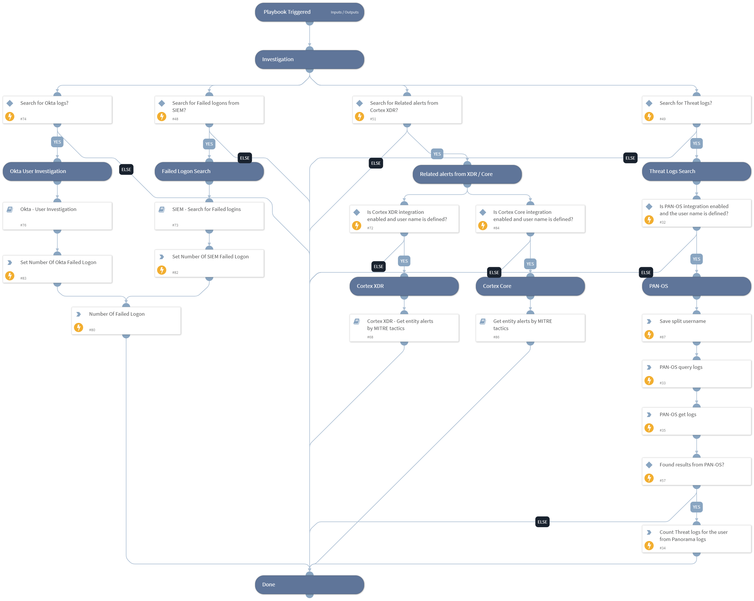
This playbook performs an investigation on a specific user, using queries and logs from SIEM, Identity management systems, XDR, and firewalls.
Supported Integrations: -Okta -Splunk -QRadar -Azure Log Analytics -PAN-OS -XDR / Core By Palo Alto Networks.
Dependencies#
This playbook uses the following sub-playbooks, integrations, and scripts.
Sub-playbooks#
- Get entity alerts by MITRE tactics
- Okta - User Investigation
- SIEM - Search for Failed logins
- Cortex XDR - Get entity alerts by MITRE tactics
Integrations#
This playbook does not use any integrations.
Scripts#
- Set
- CountArraySize
- SetAndHandleEmpty
- MathUtil
Commands#
- pan-os-query-logs
- pan-os-get-logs
Playbook Inputs#
| Name | Description | Default Value | Required |
|---|---|---|---|
| SplunkIndex | Splunk's index name in which to search. Default is "*" - All. | * | Optional |
| SplunkEarliestTime | The earliest time for the Splunk search query. | -1d | Optional |
| SplunkLatestTime | The latest time for the Splunk search query. | now | Optional |
| UserEmail | The user email to search Okta logs. | Optional | |
| Username | User name. | Optional | |
| LoginCountry | The Country from which the user logged in. | Optional | |
| SIEMFailedLogonSearch | Whether to search for failed logon logs from Siem? Can be False or True. | True | Optional |
| ThreatLogSearch | Whether to search for threat logs from PAN-OS? Can be False or True. | True | Optional |
| XDRAlertSearch | Whether to search for Related alerts from XDR? Can be False or True. | True | Optional |
| OktaSearch | Whether to search for logs from Okta? Can be False or True. | True | Optional |
| XDRUsernameField | Cortex XDR User name Field. | actor_effective_username | Optional |
| QRadarSearchTime | The Search Time for the QRadar search query. for example: Last 1 days | Last 1 days | Optional |
| AzureSearchTime | The Search Time for the Azure Log Analytics search query. for example: ago(1d) | ago(1d) | Optional |
| ASN | The ASN from which the user logged in. | Optional |
Playbook Outputs#
| Path | Description | Type |
|---|---|---|
| NumOfSiemFailedLogon | Number of failed login from Siem. | unknown |
| NumOfThreatLogs | Number of Threat Logs for the user from Panorama. | unknown |
| PaloAltoNetworksXDR.Alert | XDR Alerts. | unknown |
| ArraySize | Number of XDR alert for the user. | unknown |
| PermanentCountry | True if the user work from a permanent country from Okta. False if else. | unknown |
| UserDevices | Devices used by the user from Okta. | unknown |
| NumOfOktaSuspiciousActivities | Number of Suspicious Activities for the user from Okta. | unknown |
| SuspiciousUserActivities | Suspicious Activities for the user from Okta. | unknown |
| NumOfOktaSuspiciousUserAgent | Number of Suspicious User Agent from Okta. | unknown |
| SuspiciousUserAgent | Suspicious User Agent from Okta. | unknown |
| UserApplication | Applications used by the user from Okta. | unknown |
| NumOfOktaFailedLogon | Number of failed login from Okta. | unknown |
| AzureFailedLogonLogs | The result of the Azure Log Analytics search. | unknown |
| QRadar.Search.Result | The result of the QRadar search. | unknown |
| Splunk.Result | The results of the Splunk search. The results are a JSON array, in which each item is a Splunk event. | unknown |
| NumOfFailedLogon | Number of failed login. | unknown |
| NumOfFailedLogonASN | Number of failed login from ASN by all users. | unknown |
Playbook Image#
