Xpanse - Alert Enrichment
This Playbook is part of the Cortex Xpanse Pack.#
Supported versions
Supported Cortex XSOAR versions: 6.8.0 and later.
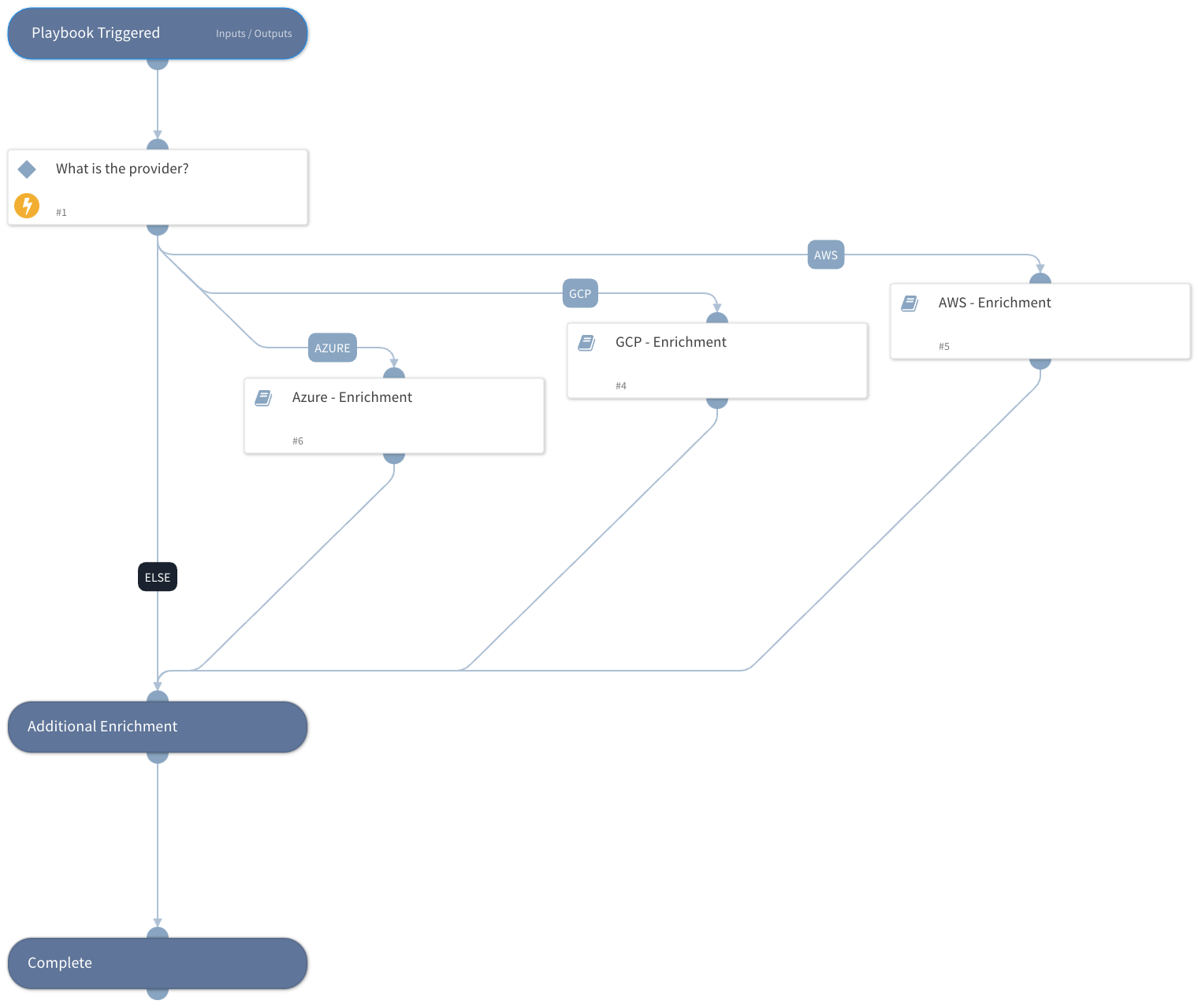
This playbook handles ASM alerts by enriching asset information via integrations with Cloud Service Providers and other IT and Security tools.
Dependencies#
This playbook uses the following sub-playbooks, integrations, and scripts.
Sub-playbooks#
- Azure - Enrichment
- GCP - Enrichment
- AWS - Enrichment
Playbook Inputs#
| Name | Description | Default Value | Required | |---------------------------------|--------------------------------------------------------------------------------------------------------------------------------------------------------------------------------------------------------------------------------------------------------------------------------------| | --- | | Provider | The externally detected provider for the alert. | ${incident.xpanseprovider} | Required | | IP | The external IP address associated with the alert. | ${incident.xpanseip} | Required |
Playbook Outputs#
There are no outputs for this playbook.
Playbook Image#
